我院体育教师张坤代表辽宁队参加全国掷准飞盘锦标赛

4798  2025-05-19 16:26:10
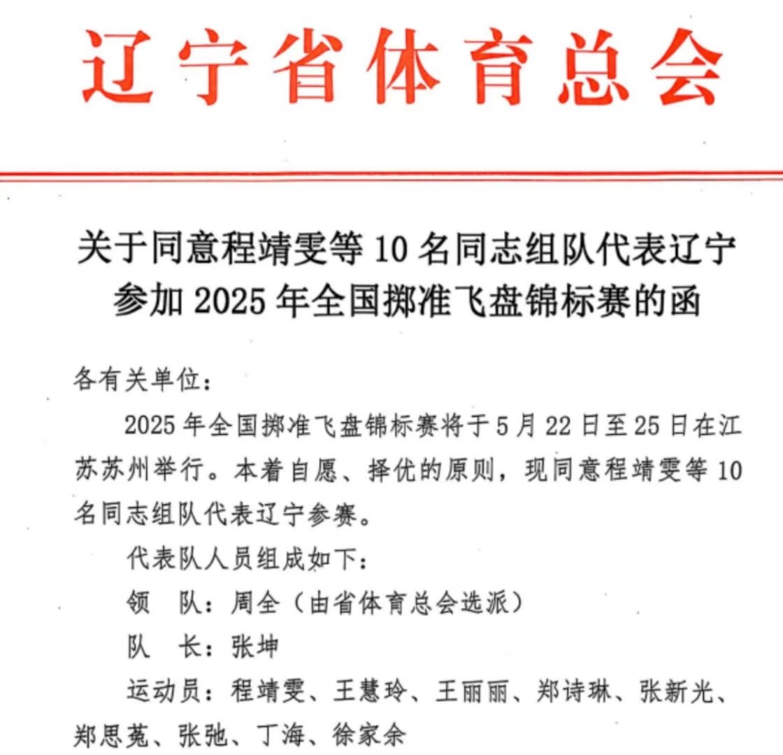
       近日,辽宁省体育总会发布函件,正式确认我院体育教师张坤将代表辽宁队参加2025年全国掷准飞盘锦标赛。此次比赛将于5月22日至25日在江苏苏州举行,汇聚全国各地的顶尖选手,共同角逐掷准飞盘项目的最高荣誉。
       据悉,本次参赛队伍是在自愿报名和择优选拔的基础上确定的,张坤老师凭借其出色的飞盘技巧和丰富的比赛经验,成功入选辽宁队,并将担任队长一职。这不仅是对张坤老师个人能力的肯定,也是对我院体育工作的高度认可。
       张坤老师表示,能够代表辽宁队参加全国比赛,他感到非常荣幸和激动。他将全力以赴,以最佳状态迎接比赛,为辽宁队争光,也为我院体育事业的发展贡献自己的力量。



       此次全国掷准飞盘锦标赛不仅是一次展示运动员个人风采的舞台,也是一次促进各地区体育交流与合作的重要契机。我们期待张坤老师在比赛中取得优异成绩,同时也期待通过这次比赛,进一步推动我院体育工作的蓬勃发展。

学校地址:辽宁省沈阳市浑南区全运二西路30号
邮编:110167   电话:024-31679767/31969585
Copyright © 伟德国际官网(betvlctor)始于英国1946-Macau Bellwether 版权所有 辽ICP备11020003号-1
  • 微信平台
  • 抖音平台
  • 微博平台